Add-ons
생각보다 필요한 유료 Add-on 목록도 많이 있음.
- BoolTool -Free

Ctrl + '-' : Boolean
- LoopTools -Free

- Machin3Tools -$8
https://superhivemarket.com/products/machin3tools
- Meshmachine -$44.99
https://superhivemarket.com/products/meshmachine?search_id=44662973
- Kit Ops 3 Pro: Premiere Kitbashing Addon -$35
https://superhivemarket.com/products/kit-ops-3-pro
아래 Kit Ops 2 무료 버전도 있음
- Kit Ops 2 -Free
KIT OPS 2 FREE kitbashing addon for Blender
THIS VERSION IS NOW DEPRECATED! DO NOT PURCHASE AS IT WILL NOT WORK PAST Blender 3.5 and is no longer supported.New version is at:https://chippwalters.gumroad.com/l/kitops3freeNew Update: Sherlock EditionNew version includes new search feature and 4.0 comp
chippwalters.gumroad.com
Kit Ops2 Add-on을 먼저 설치 한 후
C:\Users\{사용자 이름}\AppData\Roaming\Blender Foundation\Blender\5.0\scripts\addons\kitops\Master
위의 경로에 폴더 넣으면 무료로 kit을 사용할 수 있다.
https://masterxeon1001.gumroad.com/l/hopsclassicinserts
HardOps Classic Inserts For KitOPS
*Intended for use with KitOPS*When the Hard Ops insert system was first added it was intended to be temporary but also find out the experience users needed and the workflow around that. At this time that torch has been passed to KitOps. How to use: Install
masterxeon1001.gumroad.com

- Cablerator -$14
https://superhivemarket.com/products/cbl?search_id=44662995
- Hard Ops / Boxcutter Ultimate Bundle -$38
https://superhivemarket.com/products/hard-ops--boxcutter-ultimate-bundle?search_id=44663013
- Eevee + Cycles Materials System -$25
https://superhivemarket.com/products/definitely-eevee-materials-system
- DECALmachine -$54.99
https://machin3.gumroad.com/l/DECALmachine
[Addon]DECALmachine
DECALmachine is a blender addon, which through mesh Decals, allows for surface detailing in a very non-committal, non-destructive, UV-less way. As such it represents an alternative approach to hard surface texturing.In addition DECALmachine has deep Trim S
machin3.gumroad.com
https://superhivemarket.com/products/decalmachine
- Meshmachine -$44.99
https://superhivemarket.com/products/meshmachine
- BlenderKit OnlineAsset Library
DECALmachine, Eevee + Cycles Materials System이 너무 비싸다면, 무료인 BlenderKit OnlineAsset Library를 사용하는 것을 추천. 각종 메테리얼이 많고, 하드섭 모델링에 필요한 Trim Sheet도 몇 종류 있다.

- Zen BBQ -$9
https://superhivemarket.com/products/zen-bbq
- PowerSave -Free
https://bonjorno7.gumroad.com/l/powersave
Blender addon: PowerSave
Introducing PowerSave PowerSave is a tool intended to streamline saving and make saving itself more accessible, friendly and more artist streamlined. Hit the powersave button and save instantly. No additional thought required. Well maybe a little.Video by
bonjorno7.gumroad.com
HardOps & Box Cutter
Q 단축키를 이용해서 HardOps 메뉴를 띄울 수 있다.

Sharpen

Sharpen을 그냥 '좌클릭'하면 각도에 따른 Sharpen이 들어가고,
'Ctrl + 좌클릭'하면 Sharpen에 더해서 모든 Modifier를 Apply 하게 된다.

'Ctrl + Shift + 좌클릭'하면 엣지를 다시 계산해서 Sharpen 적용을 한다.
Curve/Extract
원기둥의 옆면을 다중 선택 후 Q 단축키로 HardOps 메뉴를 열고 Shift를 누른 상태로 [Curve/Extract] 메뉴를 좌클릭 하면 옆면이 복제됨과 동시에 Solidify가 된다.


이미 Solidify된 오브젝트도 Q메뉴 - Add Modifier - Solidify를 통해서 추가 수정이 가능하다.
Modifier 메뉴에서도 직접 수정 가능.
Edit 모드에서 해당 기능을 'Ctrl + 좌클릭' 하면 선택한 메쉬를 복제한다.

Object 모드에서 평면을 [Solidify]할 때 숫자 2 키를 누르면 양쪽 방향 두께로 변경할 수 있음.

버텍스를 이용해서 만든 라인은 Q메뉴 - [MeshTools] - [Curve/Extract] 좌클릭으로 두께를 줄 수 있다.
두께를 주는 동시에 '1', '2' 버튼으로 Subdivide가 가능하고, 'S' 단축키로 Smooth를 줄 수 있다.

이렇게 생성한 커브형 오브젝트는 'Q' 메뉴 - [Adjust Curve]를 통해 계속 수정이 가능하다.

BoxCutter
Alt + W로 BoxCutter 활성화

Box Cutter가 활성화된 상태로 'D' 단축키를 눌러 Box Helper 창을 띄운 후 Shape Type: Ngon 옵션으로 자를 수 있다.
자를 면적을 드래그 및 클릭하고 설정한 후 엔터 또는 더블 클릭으로 자른다.



Drawing 후 'K'를 누르면 Knife 모드로 오브젝트를 자른다. Boolean이 아님.

Q 옵션 후 [Ever Scroll] 메뉴를 통해서 직전에 만든 Cutter를 수정할 수 있다.
스크롤을 하면 Boolean에 쓰인 Cutter들을 순차적으로 볼 수 있다.

'Ctrl + 더블 클릭' 하면 직전 커터를 똑같이 그 자리에 적용한다. 같은 크기, 같은 모양의 커터를 사용해야 할 때 유용하다.
'D'를 이용하여 자를 때 'B' 단축키를 이용하면 끝 부분이 라운드 형태를 띤다.

EM_Macro
Q 옵션에서 [EM_Macro] 기능을 'Alt + 좌클릭'하면 Face Normal을 따라서 Scale 조절을 할 수 있다.
블렌더 기본 기능 중 'Alt + E'를 눌렀을 때 가능한 기능과 같다.


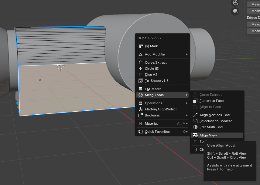
Align View
단축키 [LShift + Num 7]
Edit 모드에서 메쉬 선택 후 Q메뉴 - Mesh Tools - Align View 하면 선택 면 기준으로 뷰를 설정할 수 있다.
Numpad 숫자키, Shift + Numpad 숫자키로 회전이 가능하다.

Mirror
'Alt + X' 인 상태로 축의 한 쪽 끝을 누르면 자동으로 Mirror가 된다.


Radial Array
Q메뉴 - [MeshTools] - [Radial Array]를 'Ctrl + 좌클릭' 하면 3D 커서를 기준으로 원형 배열을 할 수 있다.
휠로 개수를, X, Y, Z 키로 축을 변경할 수 있다. Modifier 메뉴에서도 변경 가능.

Array
자르고 싶은 그림을 그린 후 더블 클릭하면 바로 잘리는데 'Shift + 좌클릭' 하면 Cutter도 남아있게 된다.
남아있는 Cutter를 이용하여 Array 가능.

Material
'Alt + M'으로 [Material list] 메뉴를 띄운 후 'Ctrl + 좌클릭'으로 [Add Blank Material]을 선택하면 오브젝트 별로 메테리얼을 생성한다.


Asset Loader
KitOps2 애드온을 가장 위에 써 놓은 방법으로 이미 잘 설치를 했다면, Q 메뉴를 눌렀을 때 [Asset Loader]라는 메뉴를 볼 수 있다.
해당 메뉴를 'Alt + 좌클릭' 하면 많은 pre-made kitbash 종류를 볼 수 있고 Insert 키를 통해서 바로 사용할 수 있다.



Extrude
그린 후에 Boolean이 아니라 모양으로 Extrude하고 싶다면, 그린 후에 'J' 한 번을 눌러 모드를 바꾸거나, 'J', 'E', 'E'를 눌러 Extrude 모드로 가면 된다.

Difference
두 오브젝트를 선택 후 'Q' 메뉴를 열면 'Difference'가 나오고 Boolean을 할 수 있다.

Helper
[Ctrl + `(숫자키 1번 왼쪽)]을 누르면 Helper 메뉴가 나오고 여기서 Modifier를 조절할 수 있다.

Draw Surface Menu Option
경사진 면의 옆에 투영되도록 Cutter를 쓰기 위해서는 [Shift + V] 단축키를 이용해 옵션을 연 후 [View Align in Ortho]를 켜야 내가 그린 커터가 잘 투영된다. 뷰에 수직하도록 Cutter를 사용할 수 있음.


BoxCutter Notifications
해당 옵션을 켜면 화면 중간에 기능 이름이 나온다.


Shade Solid
커터로 쓰인 오브젝트를 선택 후 'Q' 단축키 - [Settings] - [Shade Solid] 기능을 Shift 또는 Ctrl 누른 채로 좌클릭 하면 표면을 가지는 오브젝트로 복제할 수 있다.

Mark
'Ctrl + 좌클릭' 하면 베벨 버텍스 그룹을 생성하며, 다른 형상을 건드려도 Procedural 한 베벨이 항상 유지된다.

Shift Bool
'Shift + 좌클릭'으로 [Shift Bool] 기능을 선택하면 적절한 Boolean 옵션이 선택된다.
그냥 '좌클릭'으로 [Shift Bool]을 선택하면 마우스 휘을 통해서 Boolean 옵션을 변경할 수 있다.

Machin3Tools
면을 선택 후 'Alt + R' 회전을 하면 주변 엣지와 면을 유지한 채로 회전이 가능하다.
일반 회전과는 다른 큰 장점이 있다.


'Alt + Shift + W'로 Transform 관련 Pie 메뉴를 열 수 있음 - Pivot Point, Orientation 등

Meshmachine
Offset Cut
필요한 Edge를 선택한 후 'Y' 단축키를 눌러 [Offset Cut] 하면 다른 면의 엣지가 간섭되어 베벨이 이상하게 들어가는 것을 방지할 수 있다.


Boolean Cleanup
바로 위 Offset Cut으로, 또는 모델링 중 발생할 수 있는 버텍스 어긋남을 효과적으로 처리할 수 있다.



Side A, B 두 개의 옵션이 있는데 상황에 맞고 셰이딩이 더 알맞은 옵션을 적용하면 된다.

Refuse
이미 Bevel을 넣은 일부를 잡고 'Y' 단축키를 눌러 MESHmachine 토글을 띄운 후 [Refuse]를 누르면 베벨에 대한 수정을 할 수 있다. 자세한 수정 사항은 읽어보면 각각의 단축키를 통해서 적용할 수 있다.
ex) [W] : 베벨 폭 조절


Unf*ck
베벨 후 Inset 할 때 코너에 엣지가 겹쳐질 수 있는 부분이 있다면 코너에 해당하는 엣지만 잡고 [Unf*ck] 기능을 사용하면 Relax 또는 Heal 느낌의 기능을 사용할 수 있다.


Zen BBQ
원하는 오브젝트 또는 엣지를 선택하여 베벨을 줄 수 있다. Rendered 모드에서만 베벨이 들어가 있는 모습으로 보인다.

[Ctrl + Shift + X] 단축키로 파이 메뉴를 열어 베벨을 적용할 수 있다.

기본 기능 팁
- Ctrl + B 베벨에서, 'C' 옵션을 켜면 Clamp 되면서 베벨 되는 엣지끼리 넘어가지 않음.

- 경사진 면에서 'Ctrl + R'로 면을 자르고 수직을 맞추고 싶을 때 쉬운 방법
'G, G'로 경로를 따라 가게 한 후 'E', 'F'를 누르면 수직으로 바뀌게 된다.

- 경사지도록 들어간 면이 수직으로 서게 하는 방법
통로가 Y축을 따라 있다면 해당 면을 잡고 'S', 'Y', '0'을 누르면 Y축에 대한 스케일을 0으로 하면서 수직으로 바뀌게 된다.

- 'Ctrl + Shift + B' 버텍스 베벨 가능

- 'Ctrl + I' 로 선택된 메쉬 이외 전체 메쉬를 선택할 수 있다. Select Inverse 느낌

- Cycles 렌더에서 로고 등 PNG 데칼이 완전히 투명하기 위해서는 [Object] - [Visibility] - [Ray Visibility] 아래 [Camera]를 제외하고 다 꺼야한다.

- 기울어진 면에 오브젝트가 알맞게 배치되기 위해서는 Face를 따라 Snap을 켜고 [Align Rotation to Target] 옵션을 활성화한다.

- 특정 Custom 면의 기울기를 따라서 수정을 하고 싶다면, 특정 면을 선택 후 화면 상단 [Transform Orientations]에서 '+' 버튼을 눌러 'Face'를 생성한 후 다른 면을 잡고 수정하면 된다.

- 구멍을 뚫었을 때 셰이딩이 이상하게 되는 것을 수정하는 팁은, 구멍의 가운데를 메쉬 경계가 통과하도록 하면 된다.


'Blender > 내용 정리&Tip' 카테고리의 다른 글
| [Blender] Texture Bake - 블렌더 텍스쳐 베이크 (2) (0) | 2025.12.16 |
|---|---|
| [Blender] Texture Bake - 블렌더 텍스쳐 베이크 (1) (0) | 2025.12.16 |
| [Blender] Blender 5.0 Overview - 새로운 기능 정리 (0) | 2025.11.28 |
| [Blender] PCD Scalar Field 사용하는 방법 정리 -최종 프로세스 (0) | 2025.09.25 |
| [Blender] 블렌더에서 텍스쳐 이미지 베이킹하기 (Baking Texture Image in Blender) (1) | 2025.05.26 |