새로 출시된 Blender 버전 5.0 공식 영상을 정리해본다. 4.x에서 5.0으로 바뀌면서 아마 많은 것이 바뀌었을 듯.
공식 릴리즈 노트
Blender 5.0 Release Notes - Blender Developer Documentation
developer.blender.org
Modeling
새로운 Modifiers 추가
Array
(기존의 Array Legacy도 남아있음)

십자 모양 기즈모를 통해서 Array Count를 쉽게 늘리고 줄일 수 있음

Circle Shape으로 원형 Array를 쉽게 할 수 있음 (이전에 원형 Array 기능이 없었던게 진짜 불편했는데 드디어!)

[Randomize] 기능으로 스케일, 로테이션 등 쉽게 랜덤성 부여 가능
Instance on Elements

콜렉션에 포함된 모델링 Instance 가능
[Pick Instance] 체크하여 버텍스 하나에 한 인스턴스 배치 가능
[Align Rotation] 끄면 바닥 Plane의 굴곡에 상관없이 항상 모델링 자체의 로테이션 유지
Scatter on Surface

Instance 흩뿌리기 가능
Randomize 기능으로 자연스럽게 설정 가능
Randomize Transforms

트랜스폼을 랜덤하게 설정 가능. 다른 Modifier와 사용할 수 있다.
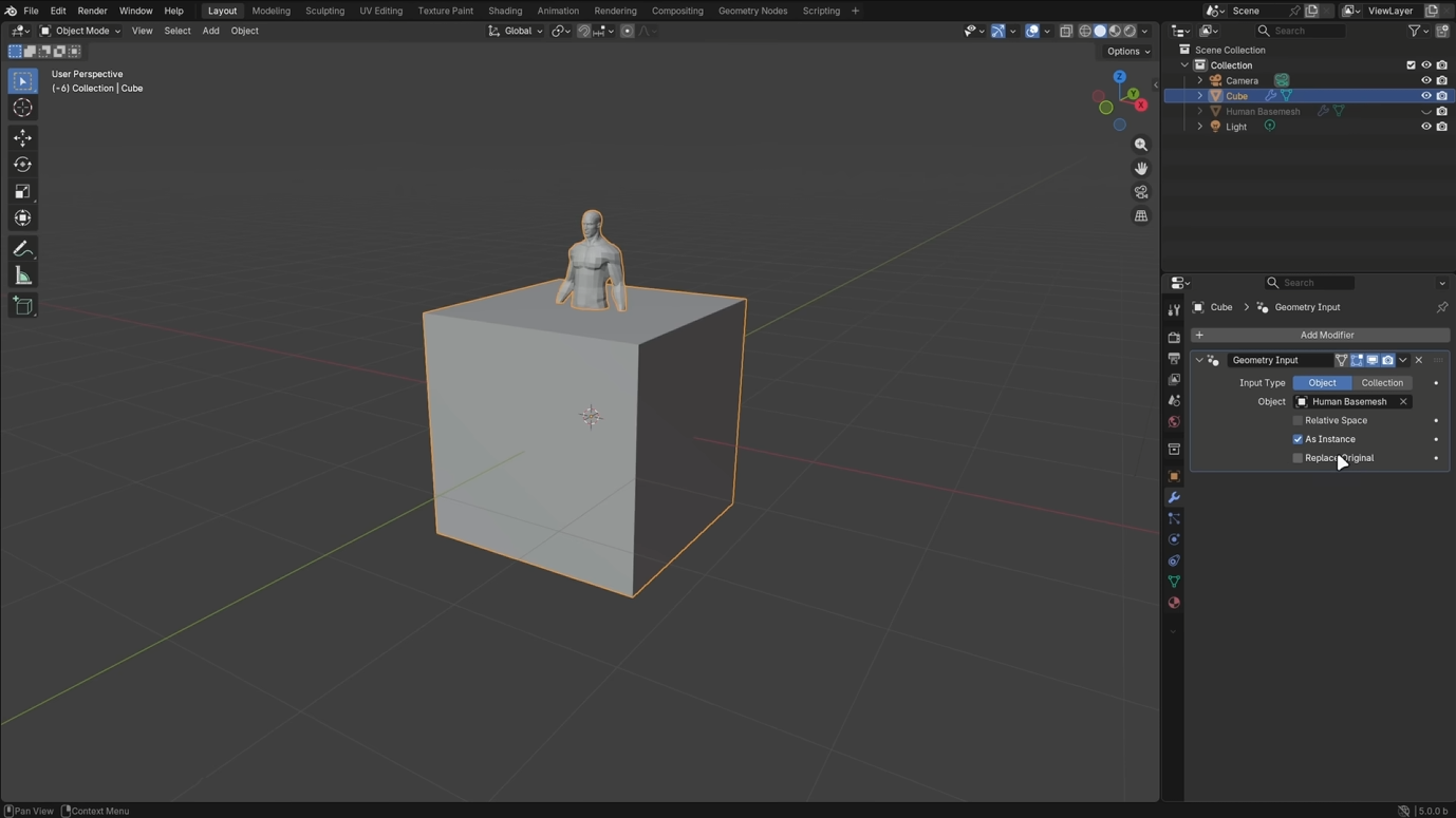
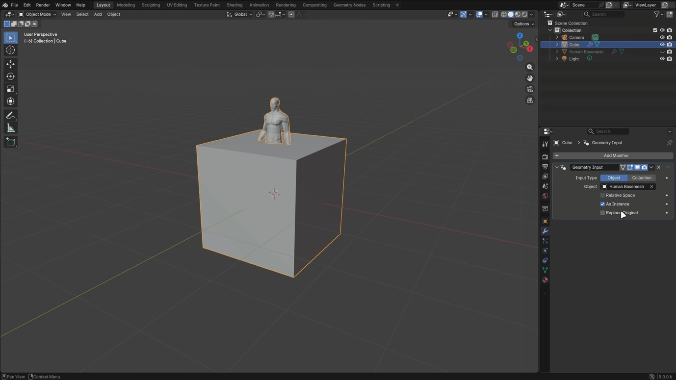
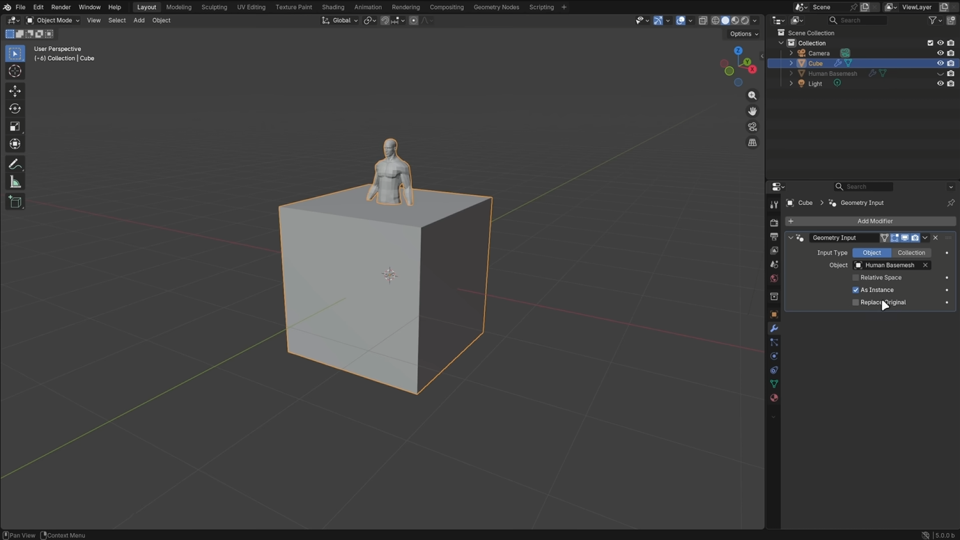
Geometry Input

기존 모델의 메쉬를 그대로 대체할 수 있음 (이 기능이 필요한 이유가 뭔지 생각해봐야 함)
Curve to Tube

커브를 튜브 메쉬로 쉽게 바꿀 수 있음. UV도 잘 나옴
Lattice Deform Selected 기능 추가

원하는 오브젝트를 선택한 후 해당 기능을 통해서 메쉬의 직접적인 파괴 없이 변화를 줄 수 있다.
UV Editing
UV Sync Selection 기능 수정

기존부터 존재하던 [UV Sync Selection] 버튼이 default로 작동함
이전 버전에서는 UV 탭에서 선택한 점과 이어진 점들도 같이 선택되었지만 이제는 내가 선택한 점만 선택할 수 있게 됨
Custom Region, Pack Islands 기능 추가
Ctrl + Alt + B로 Custom Region을 켠 상태로

Ctrl + B를 이용하여 구역을 설정하고

UV - Pack Islands 기능으로 해당 구역에 선택한 Island를 Custom Region에 pack 한다.


Arrange/Align Islands 기능 추가

Axis에 따라서, 그 밖의 옵션에 따라서 UV 정렬 가능
Move on Axis 기능 추가

NumPad를 이용하여 Island를 선택하여 이동 가능
Ctrl + NumPad, Shift + NumPad로 Island 미세 이동 가능
Copy Mirrored UV Coords 기능 수정

대칭으로 UV 자동 배치 가능
Python보다 C++로 더 빠른 기능 작동
Animation & Rigging
Global Transform 기능 추가

기본적으로 [Animation] 메뉴가 추가되었고, 이전에는 Add-on으로 제공되었던 Global Transform을 별도의 설치 없이 사용할 수 있도록 수정되었음
(보통은 Ctrl + Alt + C/V 로 Location, Rotation, Scale 전체를 복붙 하기도 함)
Keying Set Improvements 기능 추가


Dope Sheet 메뉴에서 하단에 재생 버튼 UI 추가
Time Jump Operator 기능으로 원하는 Frame 또는 초 만큼 이동 가능 (Ctrl + 왼쪽/오른쪽 화살표)

오브젝트에 그냥 I 단축키를 눌러 키를 부여할 때 어떤 Transform을 포함시킬지 Active Key 설정이 가능해졌음
Shape Key
Shape Keys Panel - Blender 5.0 Manual
Previous Introduction
docs.blender.org

[New from Objects] : 같은 지오메트리를 가진 오브젝트에 대해서 Shape Key 값을 그대로 가져올 수 있음
[New from Objects Flipped] : 오브젝트 이름 중 Suffix가 .L, .R로 끝나는 경우에만 사용 가능. 로컬 X축 기준 대칭의 지오메트리를 자동으로 같은 크기 만큼 Shape 키를 부여함 (EAR.L 오브젝트에 사용하면 오른쪽 귀도 Shape Key가 생성됨
[Update] 메뉴는 현재 작동하지 않음. 버그로 생각됨
자세한 내용은 블렌더 매뉴얼 참고
Geometry Attribute Constraints

하나의 오브젝트가 다른 오브젝트와 붙어다니게 할 수 있음. ([Offset with Target Transform]을 켰을 경우)
Parent와 다른 점은 Constraints로 같은 효과를 볼 수 있다는 것. 영상에서는 이 방법이 더 Accurate 하다고 말함
Geometry Node - Store Named Attribute와 Attribute Name을 같게 설정하여 사용할 수 있는 장점
Bone 에서도 사용 가능함을 영상에서 보여주었음
Rendering
Radial Tiling 노드 추가

기존에는 없었던 Shader - [Radial Tiling] 노드 추가로 원형 배열 타일링 가능
'Blender > 내용 정리&Tip' 카테고리의 다른 글
| [Blender] 블렌더에서 텍스쳐 이미지 베이킹하기 (Baking Texture Image in Blender) (1) | 2025.05.26 |
|---|---|
| [Blender] GLB 파티클 애니메이션 제작 매뉴얼 (0) | 2025.04.28 |
| [Blender] 블렌더 서로 다른 오브젝트 Join 할 때 생기는 오류 (0) | 2025.01.02 |
| [Blender] 마우스 좌클릭으로 원하는 곳에 오브젝트 쉽게 복제하기(2) (4) | 2024.11.11 |
| [Blender] 마우스 좌클릭으로 원하는 곳에 오브젝트 쉽게 복제하기 (6) | 2024.10.29 |