[Blender] 등대 섬 만들기(1) (모델 생성하기, 수정하기)
Object Mode / Edit Mode 토글 키 : Tab 키 오브젝트에 화면 맞추기 : num. 이동/회전/스케일 초기화 : Alt + G / R / S Vertex / Edge / Face 선택 버튼 단축키 : 숫자 키 1, 2, 3 Extrude 단축키 : E Loop Cut : Ctrl + R -> 방향
lightbakery.tistory.com
[Blender] Low Poly 등대 섬 만들기(2) (Sculpting, Snapping, Linked Duplicates)
[Blender] 등대 섬 만들기(1) (모델 생성하기, 수정하기) Object Mode / Edit Mode 토글 키 : Tab 키 오브젝트에 화면 맞추기 : num. 이동/회전/스케일 초기화 : Alt + G / R / S Vertex / Edge / Face 선택 버튼 단축키 :
lightbakery.tistory.com
[Blender] Low Poly 등대 섬 만들기(3) (Materials, Lighting)
[Blender] 등대 섬 만들기(1) (모델 생성하기, 수정하기) Object Mode / Edit Mode 토글 키 : Tab 키 오브젝트에 화면 맞추기 : num. 이동/회전/스케일 초기화 : Alt + G / R / S Vertex / Edge / Face 선택 버튼 단축키 :
lightbakery.tistory.com
Object Mode / Edit Mode 토글 키 : Tab 키
오브젝트에 화면 맞추기 : num.
이동/회전/스케일 초기화 : Alt + G / R / S
Vertex / Edge / Face 선택 버튼 단축키 : 숫자 키 1, 2, 3

Extrude 단축키 : E
Loop Cut : Ctrl + R -> 방향 정하기 -> Ctrl+Shift 마우스 이동으로 스냅 주고 클릭으로 자르기

Loop Cut에서 평행하게 자르고 싶은데 자르는 모양이 밑바닥에 평행하지 않다면 [Even] 체크박스에 체크한다.

Edit Mode에서 추가되는 메시는 Object Mode에서 따로 떨어지지 않고 합쳐진 하나의 오브젝트로 움직인다.
이 때는 단축키 P를 눌러서 [By Loose Parts]를 하면 Object Mode에서도 분리가 된다.


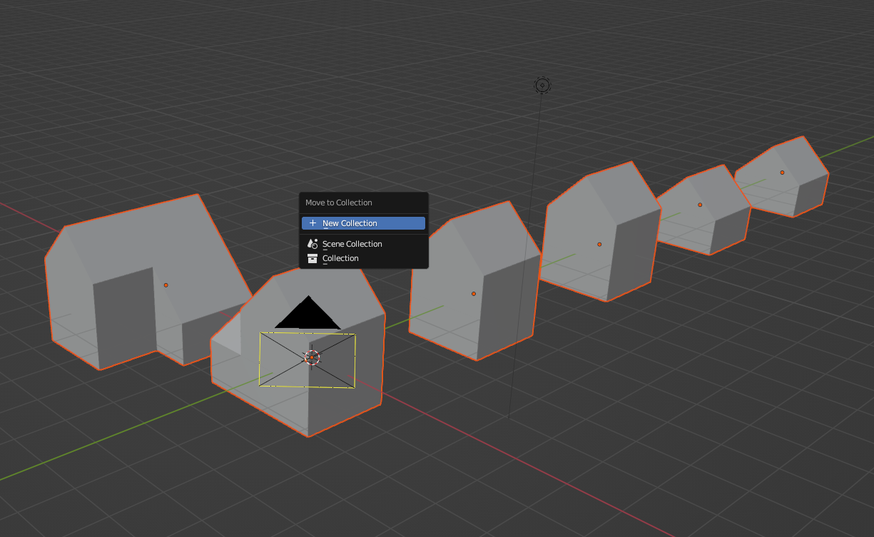
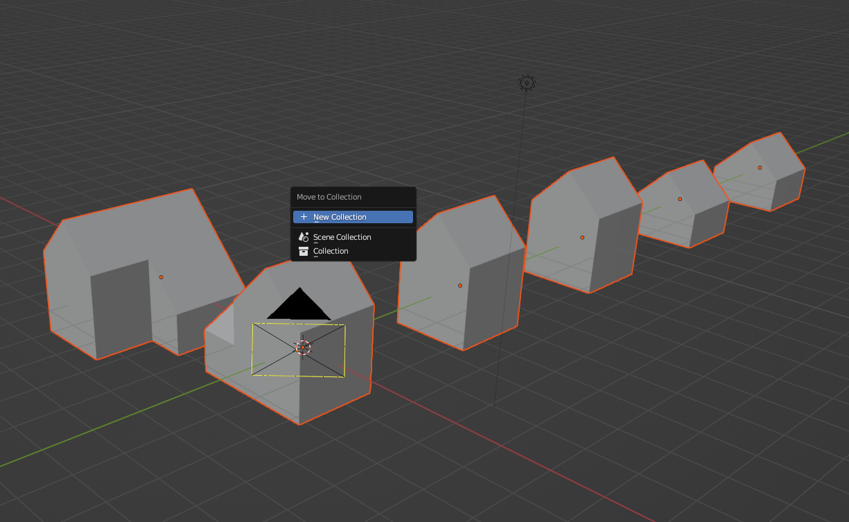
New Collection 만들기
새로 Collection 그룹에 묶을 오브젝트 다중 선택 - M 키 누르기 - [New Collection]

[등대 만들기]
실린더의 옆 면 수는 [Add Cylinder] 메뉴에서 [Vertices] 개수로 조절 가능. [Add Cylinder] 메뉴는 처음 메쉬를 추가할 때만 나오기 때문에 다른 조정으로 좌측 하단에서 없어졌다면 새로 추가를 해야한다.

받침 위에 긴 기둥을 세워야 하는데, Edit Mode에서 윗면 잡고 E 한 번, S 한 번 눌러서 스케일 줄이고 그 상태에서 E 눌러서 늘린다. (윗 면 잡고 바로 S 누르면 윗면 전체가 줄어들어 뿔 형태가 될 수 있음)
E 한 번, S 한 번 눌러서 같은 모양의 스케일을 줄이는 건 I 키를 눌러서 Inset 기능으로 한 번에 가능하다.




등대의 지붕 끝 부분은 Extrude로 기둥 만든 후 S 누르고 '0'을 입력하여 한 점에 모이게 하면 된다. (상단에 Proportional Editing Objects 메뉴를 꺼야함.)

Alt + 해당 면에 포함된 모서리를 클릭하면 전체 면이 선택된다.

지붕의 스케일을 조절할 때 S를 누르고 Shift+Z 를 누르면 Z를 제외한 나머지 스케일 조절을 할 수 있다. (이동, 회전 마찬가지)



참고자료
GameDev.tv Courses
Learn Game Development Online Learn to code by making games :: Code games for PC, Mac & mobile from scratch. Learn C# and C++ in Unity, Unreal and modelling in 3D Blender :: Join over 637,196 game developers worldwide!
www.gamedev.tv
'Blender > 프로젝트&작업물' 카테고리의 다른 글
| [Blender] 모듈화 던전 만들기(3) - 벽 만들기 (0) | 2025.02.01 |
|---|---|
| [Blender] 모듈화 던전 만들기(2) - 기둥 만들기, 메테리얼 추가 (0) | 2025.01.29 |
| [Blender] 모듈화 던전 만들기(1) - 오크통, 나무 상자 만들기 (1) | 2025.01.28 |
| [Blender] Low Poly 등대 섬 만들기(3) (Materials, Lighting) (0) | 2023.05.26 |
| [Blender] Low Poly 등대 섬 만들기(2) (Sculpting, Snapping, Linked Duplicates) (0) | 2023.05.26 |