기둥 만들기
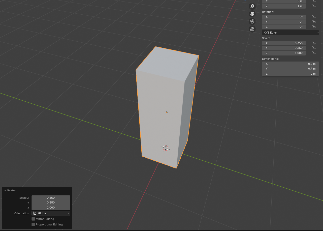
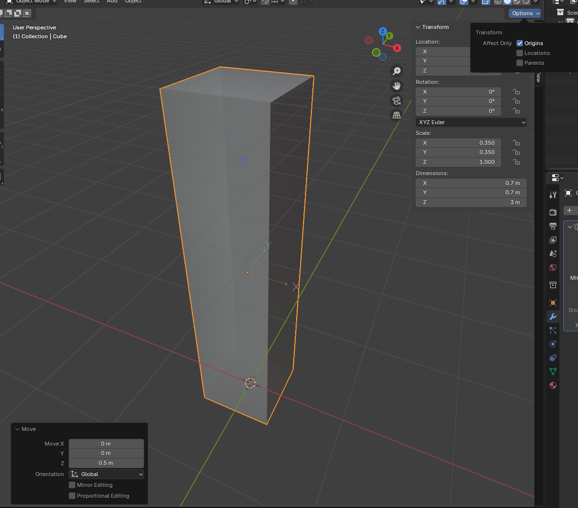
큐브 만들어서 원점에 맞춘 후 X, Y 스케일 줄여서 아래와 같이 만든다.

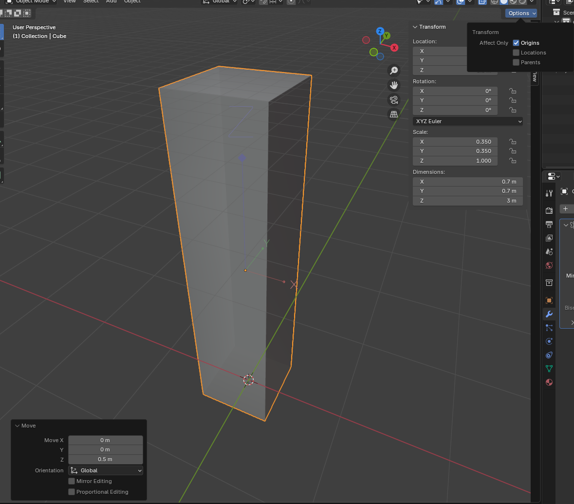
윗면을 잡고 Z 방향 1을 더 늘려서 3m로 만들었다.

Mirror를 쓰기 위해서 [Ctrl + R]로 루프컷 한 후 위쪽을 다 지운다.


Mirror를 사용하기 위해서는 오브젝트의 origin이 Mirror의 기준에 잘 위치해야 한다.
[Object] 모드에서 우측 상단을 보면 [Options] 토글이 있고 열어서 [Origins]에 체크하고 움직여보면 origin이 움직이는 것을 볼 수 있다. 해당 origin 기준을 Z축으로 올려서 Mirror 기준에 맞춘다.

Mirror 설정에서 유용한 부분은, [Clipping]을 켜면 Mirror 복제된 오브젝트와 원본이 떨어지지 않고 잘 붙어있기 때문에 유용하다.

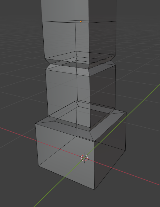
[Ctrl + R] 루프컷을 이용해서 바닥에서 살짝 떨어진 지점을 잘라준 후 면 선택 모드에서 중간 기둥이 될 부분을 선택하여 [E], [S], [Shift + Z]를 눌러서 Z축에 영향을 주지 않는 스케일이 작은 기둥으로 수정한다.

[Ctrl + R] 루프컷을 이용해서 한 번 더 자르고 자른 선 전체를 잡아서 [Ctrl + B]로 베벨을 마우스 휠을 한 번 올려 Segment 2로 적용한다. 잘린 부분은 스케일을 줄여서 살짝 들어가게 하였다.
바닥 부분도 루프컷 한번 더 주고 주춧돌 기둥에 닿는 선 전체를 잡아 스케일을 줄였다.


바닥 단을 하나 더 만들기 위해서 마찬가지로 [Ctrl + R] 루프컷을 통해서 나눠준 후 바닥 면만 잡아서 [E], [S], [Shift + Z]를 통해서 스케일을 늘렸다.

[Ctrl + D]를 이용해서 복제를 한 후 약간씩 다르게 모양을 주었다.

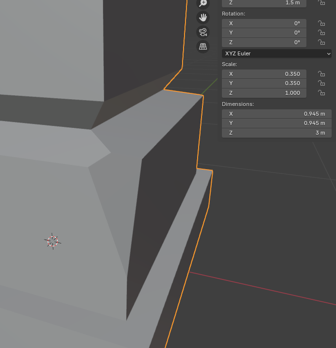
오리지널 모델을 수정하기 위해서 [Mirror] modifier를 [Apply] 한다.

점 하나에 베벨을 주었는데 x, y, z의 스케일이 맞지 않아서 위아래로 긴 모양으로 적용되었다.

[Ctrl + A]를 이용해 Scale Apply를 한다. 처음과는 다른 모양을 볼 수 있다.


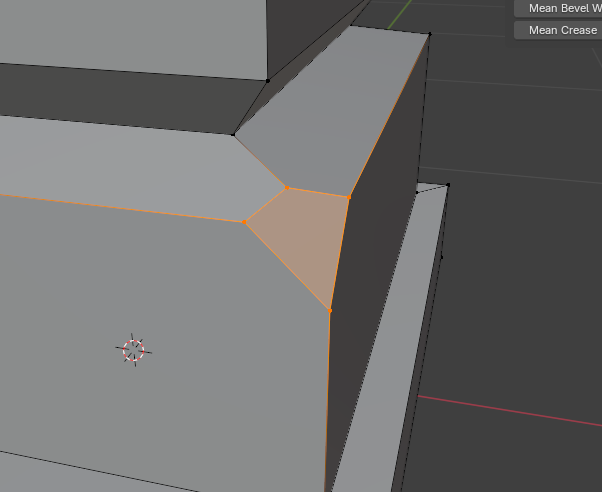
점과 선에 베벨을 넣는다.

나머지 두 종류의 기둥에도 마찬가지의 작업을 진행했다.

돌 중간에 있는 점 또는 선을 잡고도 모양을 만들 수 있다. (베벨, [G], [G]로 슬라이드)

기둥 중간에 선이 없는 부분은 이미 구조가 변경되어 [Ctrl + R] 루프컷이 잘 작동하지 않으므로 [K] 단축키를 통한 나이프 툴로 자르면 된다.

나이프 툴 말고도 [Bisect] 툴이 있다.

[A] 단축키를 통해 전체 메쉬를 선택한 상태로 화면에 금을 그으면 그대로 잘리는 것을 볼 수 있다.


왼쪽의 기즈모 화살표를 통해 위아래 위치 세부 조정이 가능하며, 왼쪽 아래 설정에서 한쪽을 지우거나 면을 채울 수도 있다.


다른 기둥에도 마찬가지로 같은 작업을 한다.

*참고로, 상단 탭 중에서 [Mesh] - [Transform] - [Randomize] 메뉴를 찾을 수 있는데 이를 이용하면 일부러 메쉬를 약간 뒤틀리게 해서 랜덤성 있게 낡게 만들 수 있다.


메테리얼을 설정한 후 [Render] 모드에서 [Raytracing]을 체크했다. [Raytraing]이 없으면 [Ambient Occlusion]과 [Screen Space Reflection]을 체크한다.


이전 글에서 만들었던 오크통과 나무 상자도 메테리얼을 적용했다.

참고자료
We help game developers learn and grow
We've helped 2 Million+ students learn game development, with courses in Unreal, Unity, Godot, Blender and more, we've got you covered no matter what you want to learn. Start your game dev journey today!
www.gamedev.tv
'Blender > 프로젝트&작업물' 카테고리의 다른 글
| [Blender] 모듈화 던전 만들기(4) - 문 만들기, 메테리얼 설정 (0) | 2025.02.01 |
|---|---|
| [Blender] 모듈화 던전 만들기(3) - 벽 만들기 (0) | 2025.02.01 |
| [Blender] 모듈화 던전 만들기(1) - 오크통, 나무 상자 만들기 (1) | 2025.01.28 |
| [Blender] Low Poly 등대 섬 만들기(3) (Materials, Lighting) (0) | 2023.05.26 |
| [Blender] Low Poly 등대 섬 만들기(2) (Sculpting, Snapping, Linked Duplicates) (0) | 2023.05.26 |