개요
보통 큰 씬을 만들 때 각각의 오브젝트를 모듈화 시켜서 이어붙여 큰 씬을 만들게 된다. 이런 방법은 효율적이며 적은 리소스로 큰 효과를 낼 수 있기 때문이다. 모듈화 된 오브젝트를 이용해서 로우 폴리 던전을 만들어본다.

오크통 만들기
Cylinder를 하나 만들어서 아래와 같은 설정을 해준 후 바닥을 원점에 맞춘다.


[Ctrl + R] 단축키를 이용하여 루프컷 2줄을 한다.

만든 두 줄을 잡고 스케일을 늘린다.

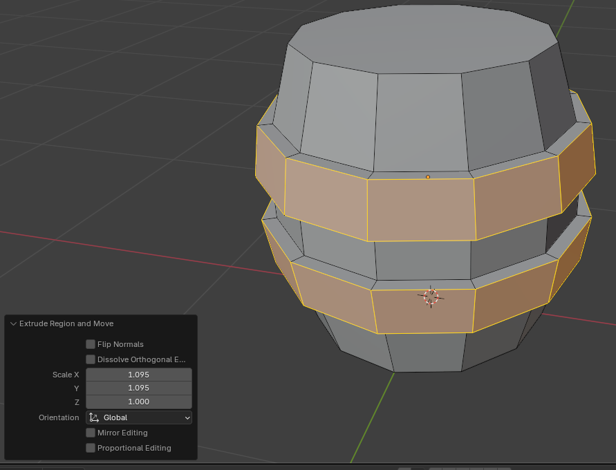
[Ctrl + B]로 베벨을 준 후 Extrude [E], Scale [S], Z축 고정 [Shift + Z]를 순서대로 하여 단을 만든다.

위와 아래 면을 잡고 [I] 눌러서 인셋 후 [E], [S], Z축 [Z]를 순서대로 눌러서 안쪽으로 들어가게 한다.

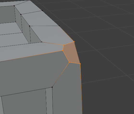
나무 오크통이 살짝 헤진 느낌이 들게 하기 위해서 윗면의 선 하나를 잡고 [Ctrl + B]로 segment 2인 베벨을 만든 후 그 자리에 만들어진 버텍스를 잡고 [G] 키를 두 번 눌러서 엣지 슬라이드를 통해 그대로 아래점에 닿도록 한다.

이 때 점이 겹쳐있기 때문에 [M]을 눌러서 [By Distance] 옵션으로 합치면 된다.

*참고로 오른쪽 위에 [Auto Merge Vetices] 버튼을 활성화 하면 매번 Merge를 하지 않아도 된다.

여러 군데에 흠을 내면 완성

나무 상자 만들기
1.2m 사이즈의 큐브를 만든 후 아래면이 원점에 맞게 조정한다.

나무 상자 모양을 만들기 위해서 모든 면을 잡고 [I]를 눌러 인셋, 각 면에 대해서 하기 위해서 [I]를 한 번 더 누르면 된다.
[I]를 한 번만 누르고 왼쪽 아래 설정에서 [Individual]을 체크해도 된다.

인셋 된 면을 안쪽으로 Extrude 하기 위해서 [Alt + E]를 눌러서 [Extrude Faces Along Normals]를 선택한다.

나무 모양을 내기 위해서 [Ctrl + R] 루프컷을 이용해서 면을 나눈다.

선을 잡은 후 [Ctrl + B]로 베벨을 넣는다.

각 베벨의 가운데를 잡고 스케일을 이용해서 안쪽으로 줄인다.

한쪽 점을 잡고 [Ctrl + B], [V]를 이용해서 베벨을 줄 수 있다.

선 부분에 있는 점도 잡고 [Ctrl + B], [V] 하면 마찬가지로 헤진 느낌을 줄 수 있고 두 점을 잡고 [J]를 누르면 점이 join 되면서 선이 생긴다.


완성

참고자료
We help game developers learn and grow
We've helped 2 Million+ students learn game development, with courses in Unreal, Unity, Godot, Blender and more, we've got you covered no matter what you want to learn. Start your game dev journey today!
www.gamedev.tv
'Blender > 프로젝트&작업물' 카테고리의 다른 글
| [Blender] 모듈화 던전 만들기(3) - 벽 만들기 (0) | 2025.02.01 |
|---|---|
| [Blender] 모듈화 던전 만들기(2) - 기둥 만들기, 메테리얼 추가 (0) | 2025.01.29 |
| [Blender] Low Poly 등대 섬 만들기(3) (Materials, Lighting) (0) | 2023.05.26 |
| [Blender] Low Poly 등대 섬 만들기(2) (Sculpting, Snapping, Linked Duplicates) (0) | 2023.05.26 |
| [Blender] Low Poly 등대 섬 만들기(1) (모델 생성하기, 수정하기) (0) | 2023.05.04 |