벽 만들기
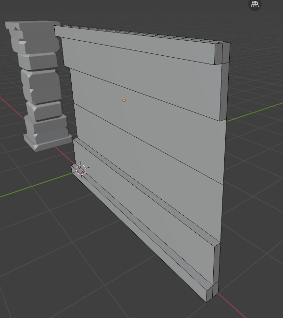
벽을 만들기 위해서 가로 4m, 세로 3m 크기의 평면을 만들어서 왼쪽 꼭지점이 원점에 닿게 만들었다.

가운데를 3개의 선으로 루프컷하여 4분할로 만들고 맨위, 맨아래 면은 [E]로 살짝 나오게 만든다. 살짝 나온 면을 다시 루프컷 하여 살짝씩 더 나오게 만든다.

옆면은 폴리곤 낭비이므로 지운다.

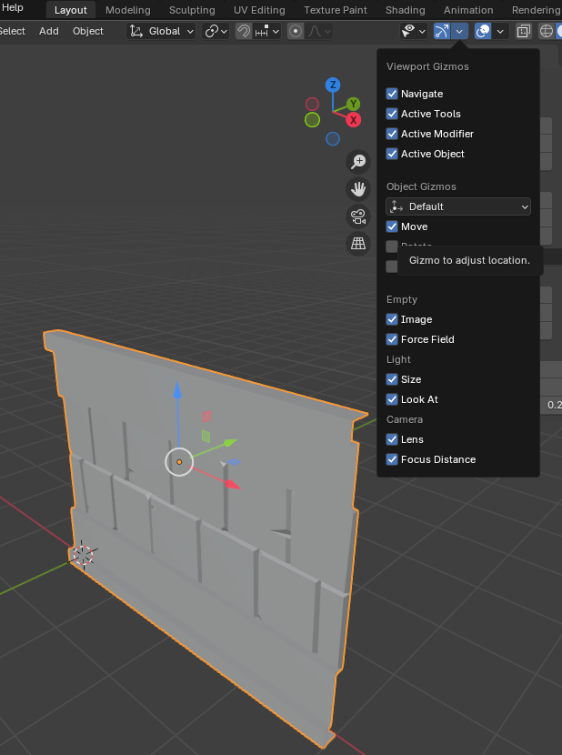
가운데 두 면에는 벽돌 모양 무늬를 넣기 위해서 [K] 나이프 툴로 모양을 낸다.

나눠진 면 전체를 잡고 [I]로 인셋, [I] 한 번 더 눌러서 Individual 모드로 인셋을 준다.
왼쪽 아래에서 [Depth]에 값을 주면 인셋 된 면에 Extrude 기능처럼 튀어나오게 할 수 있다.

메쉬 Randomize 기능을 이용해서 자연스러운 랜덤성을 준다.

꼭지점을 다중 선택 후 [Ctrl + Shift + B] 또는 [Ctrl + B] + [V]를 눌러서 꼭지점 베벨을 넣는다.

선의 중간을 나이프 툴로 자른 후 선에 대한 베벨을 이용해서 꾸며줄 수도 있다.

*참고로 위쪽에 화살표 모양 드롭다운 메뉴 중에서 [Move]를 켜면 선택한 오브젝트의 기즈모 방향을 볼 수 있다.

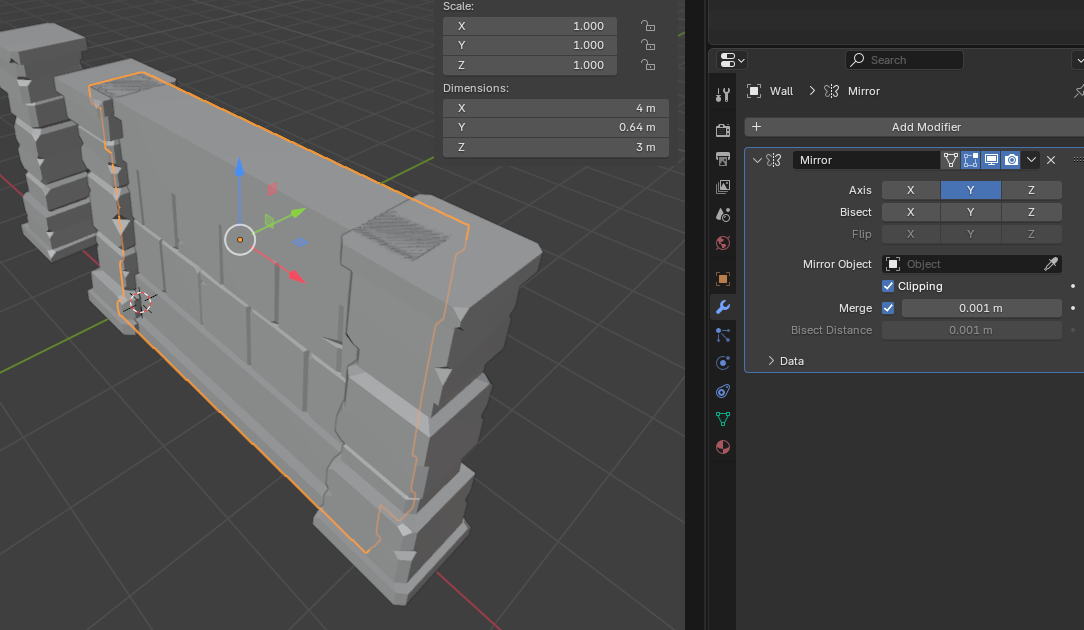
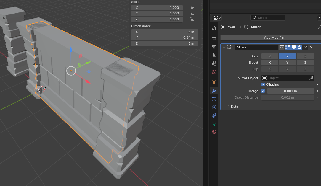
오브젝트를 Mirror 하기 위해서 [Ctrl + A]를 눌러 Rotation을 Apply 한다.

Y축 방향으로 Mirror 하면 양면의 벽이 생기게 된다.

적당한 두께를 주기 위해서 살짝 떨어트려 놓고, 맨 윗 면 중 Mirror 되는 대상과 맞닿는 선을 잡아서 Mirror Modifier의 [Clipping]을 켜준 후 붙이면 된다.


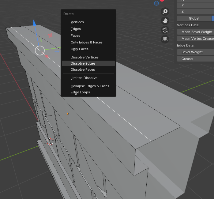
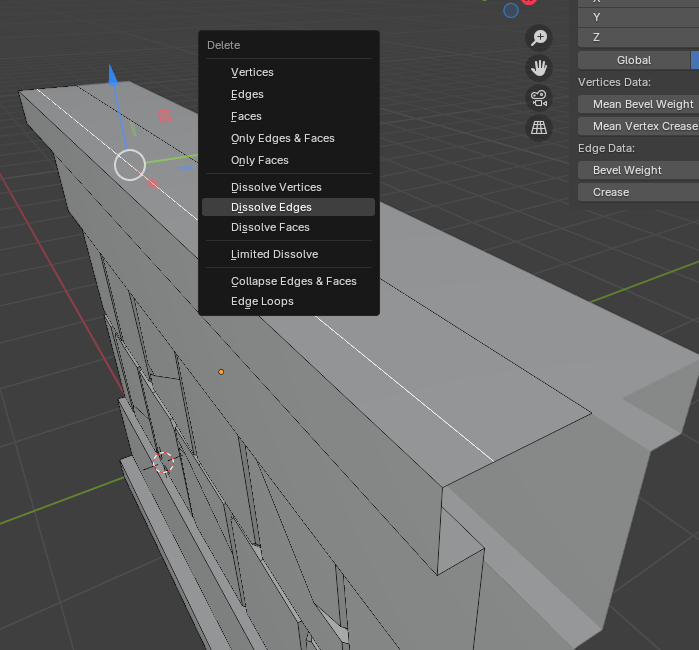
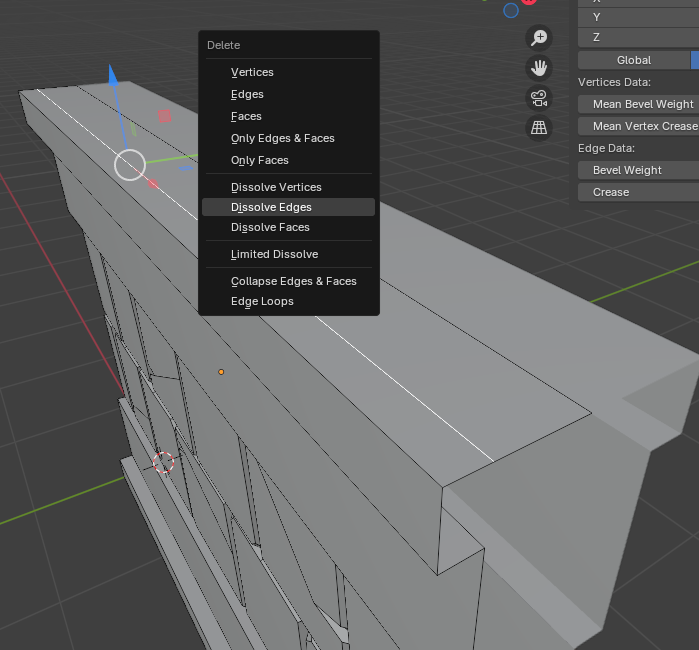
*참고로, 같은 평면 중 딱히 영향을 주지 않는 엣지를 지울 때는 [Dissolve Edge]를 사용하면 면이 없어지지 않고 필요없는 엣지만 지울 수 있다.

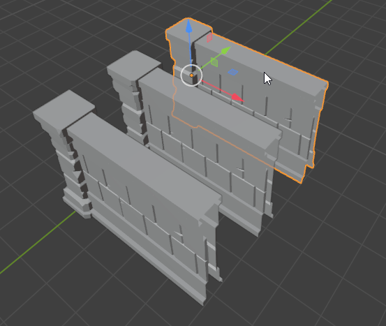
이제 세 종류의 기둥에 만든 벽을 각각 위치시킨다.
각 벽의 Modifier를 Apply한 후 [Ctrl + J] 단축키를 이용해 옆의 기둥과 합친다. 기둥을 나중에 선택해야 기둥의 Origin을 기준으로 합쳐져서 나중에 배치하기 좋다.

*참고로, Numpad의 [/] 슬래시 버튼을 단축키로 누르면 해당 오브젝트면 화면에 띄울 수 있다.

참고자료
We help game developers learn and grow
We've helped 2 Million+ students learn game development, with courses in Unreal, Unity, Godot, Blender and more, we've got you covered no matter what you want to learn. Start your game dev journey today!
www.gamedev.tv
'Blender > 프로젝트&작업물' 카테고리의 다른 글
| [Blender] 모듈화 던전 만들기(5) - 바닥 만들기, 횃불 만들기, 라이트 배치, 던전 완성 (0) | 2025.02.03 |
|---|---|
| [Blender] 모듈화 던전 만들기(4) - 문 만들기, 메테리얼 설정 (0) | 2025.02.01 |
| [Blender] 모듈화 던전 만들기(2) - 기둥 만들기, 메테리얼 추가 (0) | 2025.01.29 |
| [Blender] 모듈화 던전 만들기(1) - 오크통, 나무 상자 만들기 (1) | 2025.01.28 |
| [Blender] Low Poly 등대 섬 만들기(3) (Materials, Lighting) (0) | 2023.05.26 |