
위의 파티클 설정은 1 프레임 부터 200 프레임까지 만들어지는 파티클의 총 개수 "1000"을 의미한다.
Lifetime은 생성된 파티클의 수명이 50 프레임동안 유지된다는 것을 의미한다.

[Emit From]을 통해 점/면/부피에 대한 생성 위치를 설정할 수 있다.
[Velocity]에서 Normal 방향으로 파티클이 분출되는 속도를 조절할 수 있다.


Normal 방향은 Edit Mode에서 면을 선택한 후 Alt+n, Flip을 한다. 우측 상단 메뉴에서 Face Orientation으로 파란색이 Normal 방향이다.

[Field Weights] - [Gravity]를 조절하여 무중력을 표현할 수 있다.
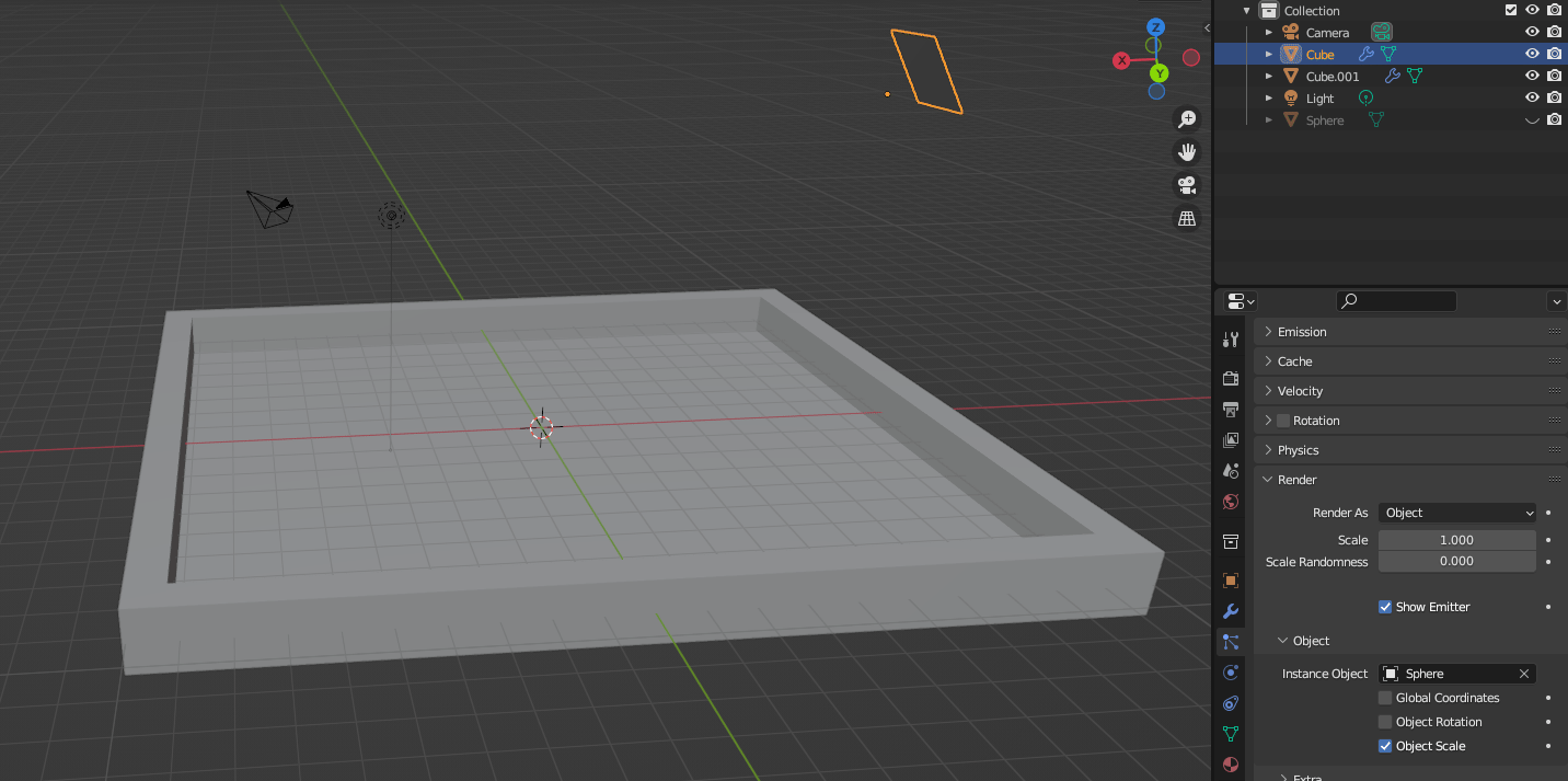
파티클 메뉴 - [Render]에서 [Render As]를 변경하여 특정 오브젝트가 파티클로 생성되게 할 수 있다.


파티클 메뉴 - [Physics] - [Deflection]에서 [Size Deflect]를 체크하면 파티클이 표면에 박히지 않고 표면을 따라 잘 올라간다.


[Physics] - [Type]을 [Fluid]로 바꾸면 파티클이 그릇에 차오르는 표현을 줄 수 있다.


파티클 하나하나를 개체로 인식하기 위해서는 외부 Add-on을 설치해야 한다.
https://github.com/scorpion81/Blender-Molecular-Script/releases
Releases · scorpion81/Blender-Molecular-Script
This is the molecular python script for blender, originally coded by Pyroevil. A bit similar to Lagoa Multiphysic in Softimage. - scorpion81/Blender-Molecular-Script
github.com
압축파일을 다운 받고 -> Blender에서 [Edit] - [Preferences] - [Add-ons] - [Install...]에서 압축파일 그대로 넣어서 설치힌다.


*파티클이 다른 물체와 물리적 상호작용을 하도록 만들기
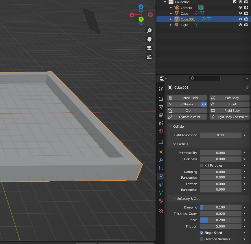
파티클이 담길 그릇을 큐브로 만들고 큐브에 Collision을 설정하면 파티클이 충돌하게 된다.

[Damping] : 완충 정도
[Friction] : 마찰 정도
외부 Add-on을 설치하면 파티클 메뉴에서 [Molecular] 메뉴가 활성화 된다. 박스를 체크하고 [Collision] - [Activate Self Collision]도 활성화 한다. Damping 값을 조절하면 파티클이 튀지 않고 쏟아져나오는 형태가 된다.


메뉴에서 값을 조정한 후에는 [Start Molecular Simulation]으로 파티클에 시뮬레이션을 적용해야 한다.
파티클에 랜덤 색상 적용하기
[Shader Editor]에서 적용하기

[Object Info] 노드에서 Random을 바로 Base Color에 입력하면 0~1의 값이 랜덤하게 들어가므로 흰색에서 검은색 까지의 색이 적용되는 것을 볼 수 있다.

Color Ramp 노드의 Constant 를 이용해서 여러 색을 설정할 수 있다. 여기서 색의 면적은 그 색깔의 공 빈도를 나타낸다.

'Blender > 내용 정리&Tip' 카테고리의 다른 글
| [Blender] Blender에서 Blend Shape 적용 (1) | 2024.03.27 |
|---|---|
| [Blender] Monster Mash 그림으로 동물 만들기 (1) | 2023.12.07 |
| [Blender] 블렌더 파티클로 나무 심기 (0) | 2023.11.10 |
| [Blender] BDRF와 툰셰이딩(ToonShading) (1) | 2023.10.26 |
| [Blender] 셰이더 에디터 Diffuse, Roughness, Normal Map, Displacement Height 적용 (0) | 2023.10.25 |