기획
기획 -디지털 트윈 구현이 가능한가?
게임 + 디지털 트윈 합칠 수 있는 방법?
내가 가져왔던 로봇 팔 아니면 다른 오픈 fbx를 가져와서 캐릭터가 돌아다니면서 해당 로봇과 상호작용 또는 특정 버튼을 누르면 조종할 수 있게?(헤비워커 처럼 탈 수 있게?)
그걸 타서 조종하면 데미지가 들어가도록? -멀티플레이가 가능하다
디지털 트윈을 구현하려면 UI로 끌어내면 좋은데 상황실을 하나 만들어서 거기서 UI를 볼 수 있게? 또는 Tab 버튼 눌러서 플레이어 간의 스코어를 확인한다.
HP/MP까지 구현 가능?
경기 스타트업 캠퍼스 만들기 -모델링을 가져올 수 없으므로 엄청난 모델링 역량이 요구된다..... 할 수 있을까
환경을 구현하는 것이 첫 번째,
그 다음 특정 이벤트가 호출 되었을 때 해결 방법에 대한 루트를 설정해준다.
ex) 불이 났다 - 플레이어 화면에 비상 상황 호출 -엘레베이터 접근 금지, 계단 이용 신속한 대피, 타이머 설정 / 소화기를 비치해서 쏠 수 있게?
ex) 지진이 났다 - 동일한 시퀀스, 테이블 밑으로 들어가거나 엘레베이터 이용 금지, 계단 이용 신속한 건물 외부 탈출
UI에는 평면도로 7층을 위에서 내려다볼 수 있게. 이벤트 발생 지점 효과 넣기 빨간색으로?
사실 곳곳에 총이 있어서 해당 총을 얻으면 사람들 쏠 수 있음 ㅋㅋㅋㅋㅋㅋㅋㅋㅋ
기계vs인간 싸움
MonsterMash 이용해서 동물 만들고 사냥하거나 상호작용 만들기
공장, 현장 안전관리 시스템인줄 알았더니
알고보니 플레이어 죽일 수 있는 게임이었다!!!! 크레인으로 사람 해치기
기계vs인간 싸움
각 씬 마다 Flow Chart 만들기

화면 구성, 내용 등... 참고 레퍼런스 사진/그림 넣기



블렌더 모델링
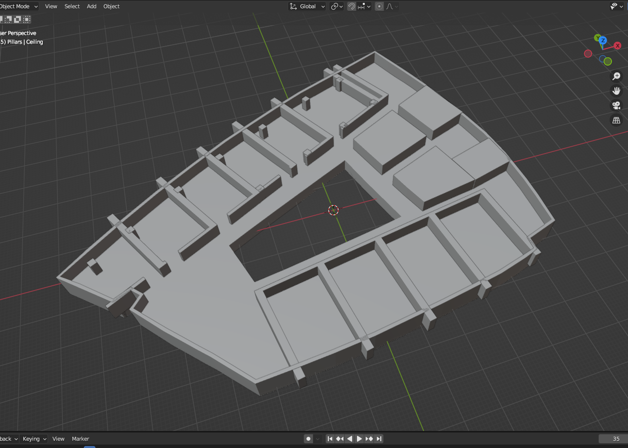
경기 스타트업 캠퍼스를 만들 예정.
블렌더에서 Background Image로 경기 스타트업 캠퍼스 7층 평면도를 배치하고 그 위에 Plane으로 모양을 잡아서 늘리는 작업을 진행하려 한다.

교실과 공간을 모델링 하였다. (바닥, 벽, 기둥, 큐브로 화장실, 휴게실, 엘레베이터 표현)

벽 쪽에 창문 들어갈 공간에 구멍을 일정한 간격으로 뚫는다.

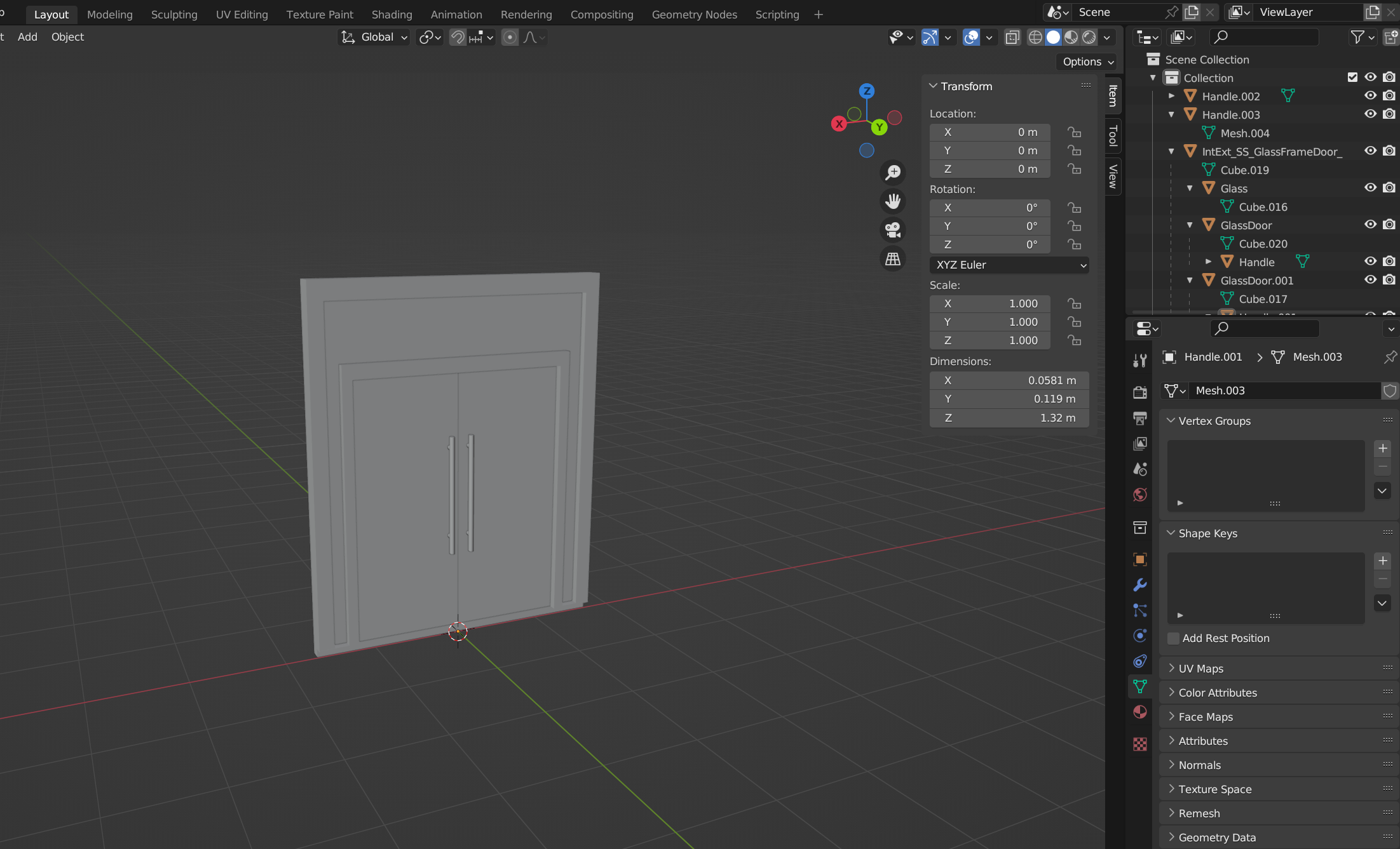
기존 무료 에셋의 문 모델링 수정


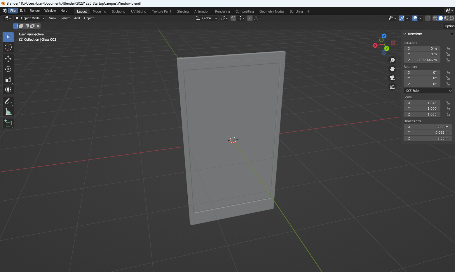
창문 모델링 수정

문과 창문 적용

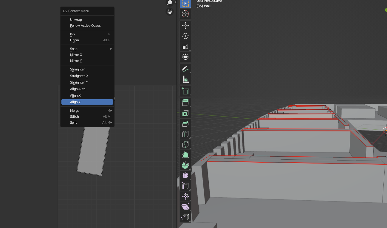
벽 텍스쳐 직접 찍어서 생성

텍스쳐가 잘 맞지 않아 벽의 UV를 수정한다.



방 내부는 무료 에셋으로 채운다.
https://assetstore.unity.com/packages/3d/props/voxel-office-props-127772
Voxel Office Props | 3D 소품 | Unity Asset Store
Elevate your workflow with the Voxel Office Props asset from Air Dinghy Interactive. Find this & other 소품 options on the Unity Asset Store.
assetstore.unity.com
https://assetstore.unity.com/packages/3d/environments/low-poly-office-props-lite-131438
Low Poly Office Props - LITE | 3D 주변환경 | Unity Asset Store
Elevate your workflow with the Low Poly Office Props - LITE asset from RRFreelance. Find this & other 주변환경 options on the Unity Asset Store.
assetstore.unity.com
HDRI도 바꾼다...
HDRIs • Poly Haven
Previously known as HDRI Haven. Hundreds of free HDRI environments, ready to use for any purpose. No login required.
polyhaven.com