눈 내리는 효과 만들기

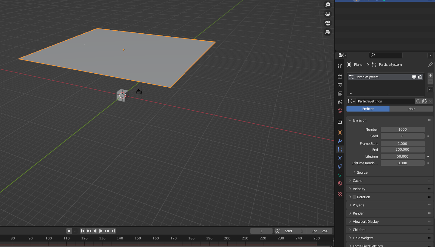
Plane 생성, [Particles] 메뉴에서 파티클 시스템 생성

입자가 내리는 것 같지만 렌더링을 돌리면 보이지는 않는다.
Ico Sphere로 눈덩이 모양 만들기

[Particle] 메뉴 - [Render] - [Render As]를 [Collection]으로 바꾸면 내가 만든 컬렉션이 눈처럼 내리게 된다.
[Instance Collection]을 내가 만든 컬렉션으로 설정하면 된다.


Real Snow라는 Add-on을 사용할 수 있다. 정말 눈이 내려 쌓인 것처럼 보인다.


우리는 눈의 재질만 가져올 것이기 때문에 Add-on을 적용하여 자동으로 만들어졌던 Snow 메테리얼을 Ico Sphere에 적용한다.ㅣ

뒤와는 다르게 앞에는 눈의 재질이 적용되어 있는 것을 볼 수 있다.

**[Render] 메뉴에서 [Freestyle]을 체크하면 렌더링 결과물에 아웃라인이 적용된다.

눈꽃 모양을 모델링하면 모양 그대로 파티클이 생성된다.


눈이 쌓이게 만들기
바닥 Plane에 [Constraints] - [Collision] 추가

초기 설정으로는 바닥에서 높이 튕겨오른다.

바닥 Plane에서 [Collision] - [Particle] - [Damping] 값을 높이면 조금 덜 튀어오른다.


Add-on으로 추가한 Molecular를 설정하고 [Rotation] - [Randomize]를 최대로 올리면 랜덤한 회전 값을 가진 파티클이 생성된다.





시뮬레이션 -수돗물 흐르게 하기
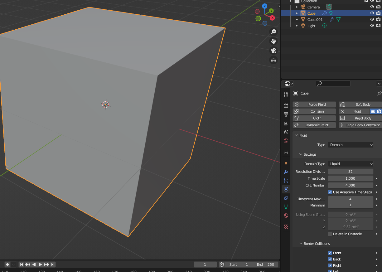
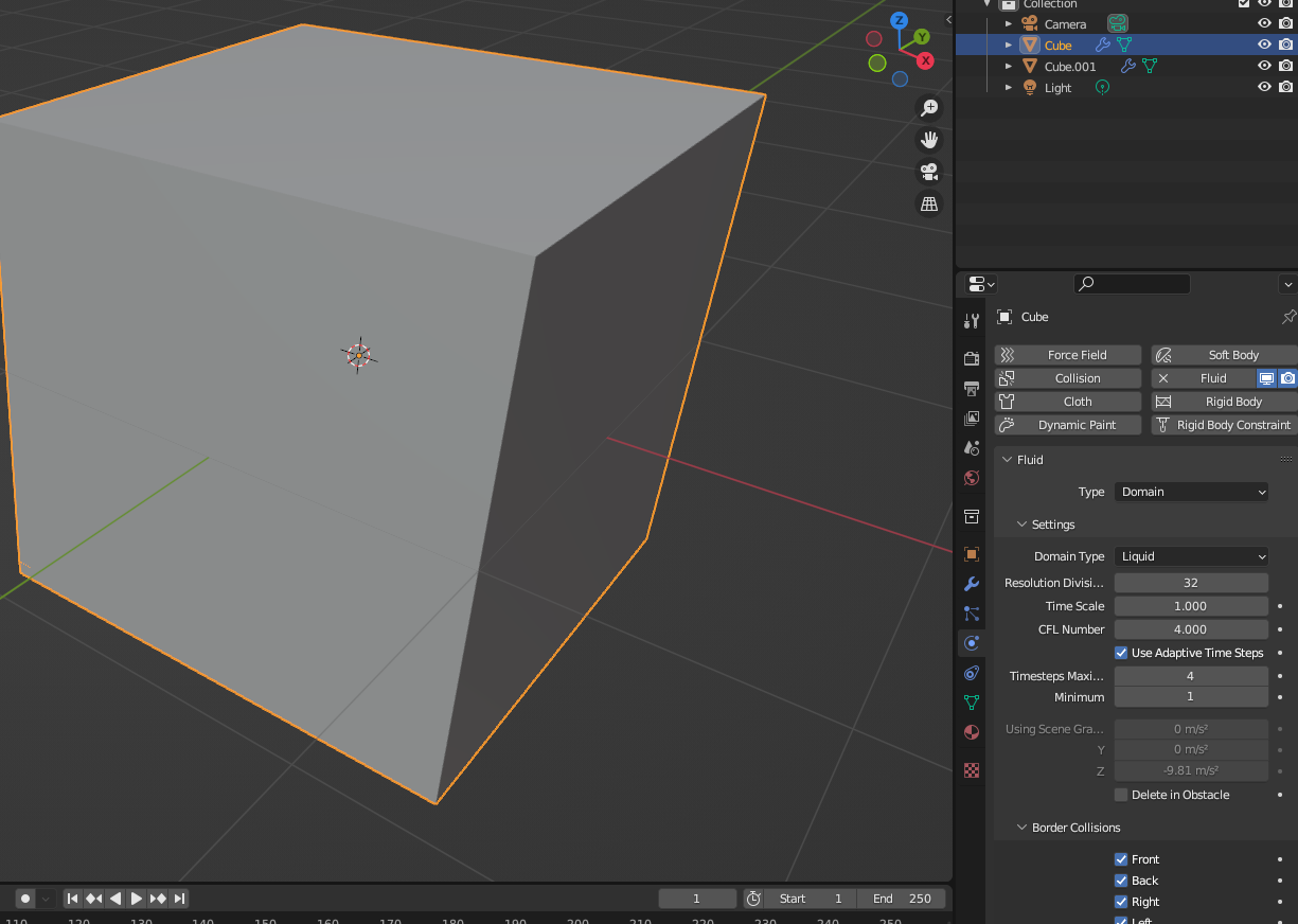
시뮬레이션을 위한 특정 범위 설정을 '도메인'이라고 한다.
박스 안을 들여다보기 위해 [Viewport Display] - [Display As] - [Wire]로 설정한다.

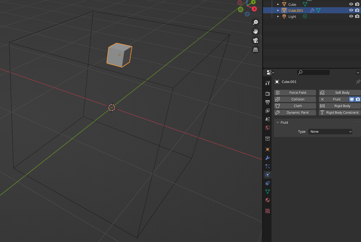
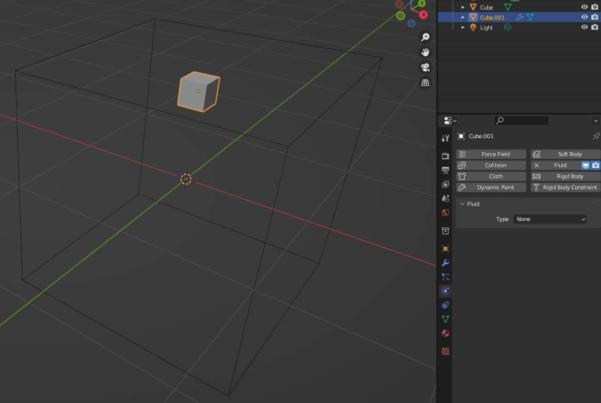
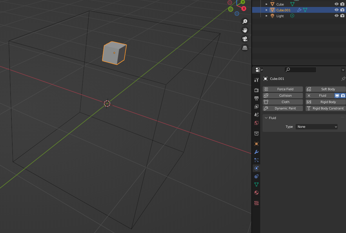
와이어 박스 안에 작은 큐브를 만들어서 [Constraints] - [Fluid]를 추가한다.


Inflow: 끊임없이 반복
OutFlow: 닿으면 없어짐

설정을 위와 같이 한다.
도메인이 될 큰 박스를 선택하고 [Constraints] - [Fluid]에서 [Type]을 [Domain]으로 설정한다.

Time Scale: 실행 속도
Border Collisions: 각 면을 경계면으로 생각 할 것인가?


[Diffusion] 체크, [Mesh] 체크, [Cache] - [Type] - [All] 선택, [Bake All]을 먼저 선택해서 시뮬레이션을 계산한다.

채워지는 크기에 맞게 큐브를 하나 새로 생성하고 [Constraints] - [Fluid]를 적용한다.

도메인에서 [Bake All]을 다시 적용한다. 그러면 처음과 비슷하지만 벽면과 충돌체로 작동하게 된다.




물줄기 중간에 [Constraints] - [Effector] - [Collision] 설정한 물체를 놓아도 되고 넘쳐 흐르게도 할 수 있다.
도메인은 크게 하고 안에 작은 컵을 Effector로 설정, Collision 추가해서 물이 담기게 한다.

렌더링 완료

'SKKU DT' 카테고리의 다른 글
| [SKKU DT] 18일차 -유니티 기본 테스트 -버튼을 눌러서 +, - 1씩 적용하는 유니티 씬 만들기 (1) | 2023.11.22 |
|---|---|
| [SKKU DT] 18일차 -블렌더 캐릭터 모델링, 리깅(Rigging) (1) | 2023.11.22 |
| [SKKU DT] 17일차 -블렌더 애니메이션 (0) | 2023.11.21 |
| [SKKU DT] 16일차 -블렌더 큐브씬 만들기 <우주선 조종석 2> (1) | 2023.11.20 |
| [SKKU DT] 15일차 - 블렌더 큐브씬 만들기 <우주선 조종석> (0) | 2023.11.17 |